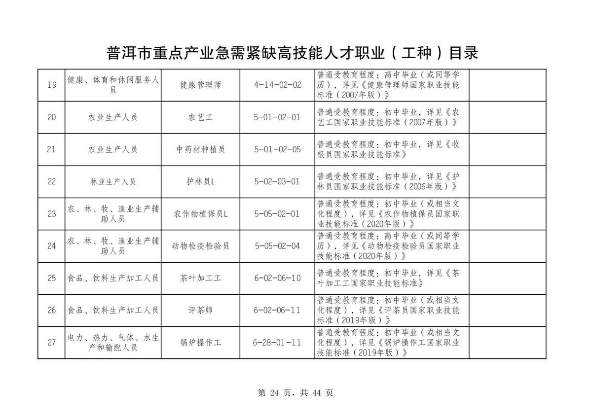
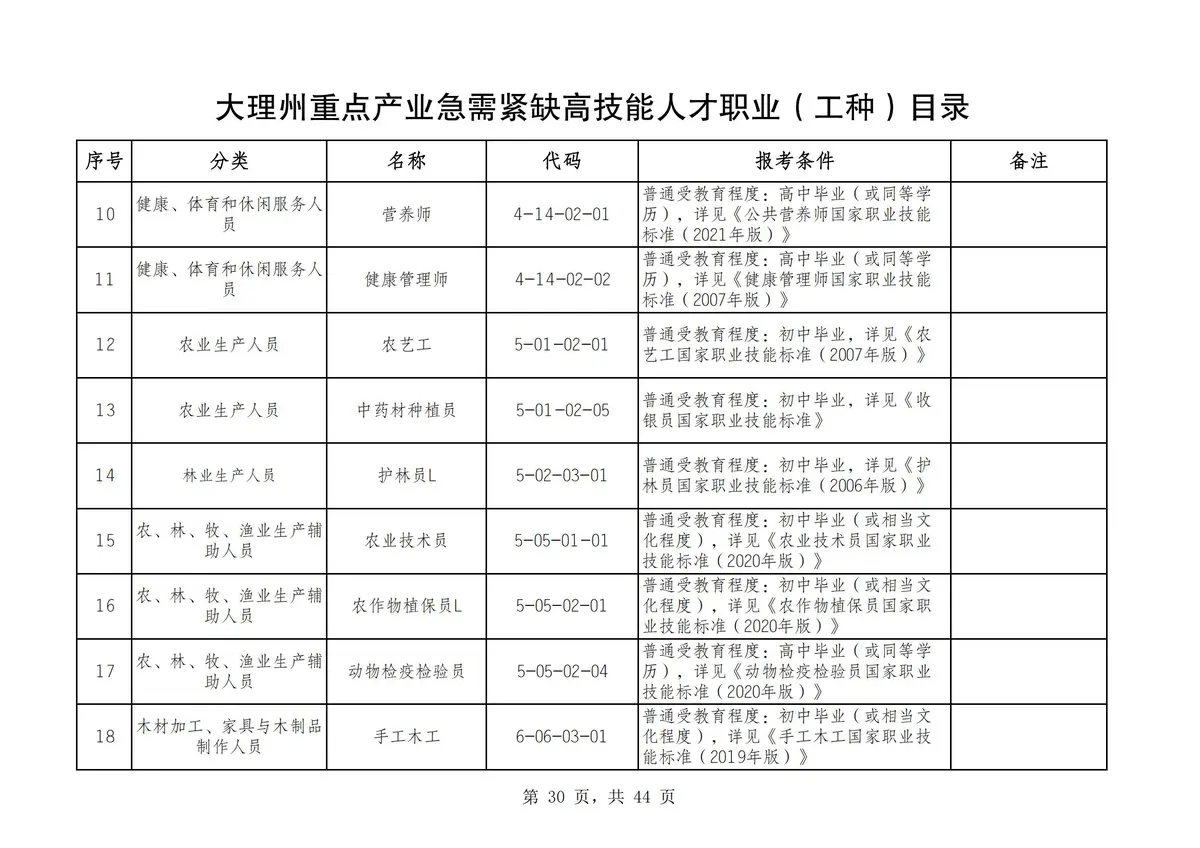
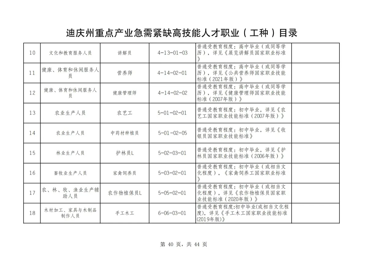
人民网昆明8月24日电 (记者虎遵会)日前,云南省人力资源和社会保障厅首次公开发布《2023年度州(市)重点产业急需紧缺高技能人才职业(工种)目录》(以下简称《目录》),着力缓解云南省重点产业高技能人才短缺难题。
据介绍,《目录》在结合云南省各州市发展规划,产业布局、产业结构、产业特色的基础上,多次调研征集了16个州市产业需求,经严格筛选,最终确定84个急需紧缺职业(工种),促进人才培养与区域发展深度融合。
《目录》显示,此次发布的重点产业急需紧缺高技能人才职业(工种)主要聚焦绿色能源、绿色农业、文化旅游、有色金属、生物五项优势产业,其目的是结合云南省重大工程、重大项目、重点产业需求,引导培养优势产业急需紧缺高技能人才和领军人才,促进人才培养与产业发展深度融合。
此外,《目录》还收录了云南省企业用工和就业创业需求量较大的数字化管理师等11个数字经济类、养老护理员等17个康养服务类、新职业类和其他民生服务类多个职业(工种),以此促进人才培养与市场需求深度融合。
云南省重点产业急需紧缺高技能人才职业(工种)目录











































